Landesmusikgymnasium Rheinland-Pfalz
Informatik
spannend & kreativ
Fach: Informatik
Die verbreitete Vorstellung, in der Informatik gehe es vorwiegend um die Nutzung von Standard-Software, um Programmierung und Administration von Computern, entspricht nicht der Realität.
In einer maßgeblich durch Informatiksysteme geprägten Welt ist die Beherrschung von Informatikmethoden und -werkzeugen zur vierten Kulturtechnik neben Schreiben, Lesen und Rechnen geworden. Daraus ergibt sich die gesellschaftliche Aufgabe, allen Menschen einen selbstbestimmten Umgang mit ihren Daten sowie eine Einschätzung der Möglichkeiten und Grenzen von Informatiksystemen zu ermöglichen.
Informatikunterricht gibt es am Landesmusikgymnasium in der MSS als Pflicht- bzw. freiwilliges Fach. Grundlage des Informatikunterrichts bildet die Einführung in wesentliche Begriffe und Methoden der Informatik, die technischen und theoretischen IT-Grundlagen (Hard- und Software), und Grundprinzipien von Sprachen und Automaten (Theoretische Informatik), Algorithmen und Programmen (Praktische Informatik). Die historische Komponente des Informatikunterrichts behandelt die Geschichte des Internets.
Grund- / Freiwilliges Fach
Informatik am LMG
Informatik wird am LMG nur in der MSS unterrichtet
Informatik setzt keine Kenntnisse voraus, wohl aber Fähigkeiten und Fertigkeiten im Umgang mit dem Computer und mit Anwendungsprogrammen.
Informatik am LMG
Lehrplan
Zentrale Anliegen sind die Einführung in die rechtlichen Grundlagen im Zusammenhang mit Datensicherheit, Datenschutz und Urheberrecht. Die Schüler werden gerade im Anfangsunterricht auf die Chancen, besonders aber auch auf Gefahren und Risiken der Nutzung des Internets aufmerksam gemacht. Daneben werden allgemeine Aspekte der Auswirkungen der Informationstechnologie auf den Einzelnen und die Gesellschaft erarbeitet.
Vernetzung
- Eine Beschäftigung mit den Inhalten sollte in thematisch ausgerichteten Unterrichtsreihen erfolgen (Vernetzung).
- Inhaltsbereiche Grundfach: oInformation und ihre Darstellung oAufbau und Funktionsweise eines Rechners oKommunikation in Rechnernetzen oAlgorithmisches Problemlösen oInformatische Modellierung oSoftware-Entwicklung
Information und ihre Darstellung
Information zur Weiterverarbeitung in Informatiksystemen aufbereiten
und Information aus den Verarbeitungsergebnissen gewinnen
oInformation adäquat zur Weiterverarbeitung mit dem Computer darstellen
- Rechtliche Aspekte beim Umgang mit Information beachten
- Binäre Darstellung von Daten erläutern
- Datenbanken zur Informationsgewinnung nutzen
- Datenerhebungen unter dem Aspekt Datenschutz bewerten
Aufbau und Funktionsweise eines Rechners:
Aufbau und Funktionsweise eines Rechners in ihren Grundlagen
erklären
- Sprachebenen und Phasen eines Übersetzungsvorgangs erläutern
- Komponenten eines Rechners in ihrem Zusammenwirken
erläutern
Kommunikation in Rechnernetzen
Kommunikation in Rechnernetzen in ihren Grundlagen erklären
-
Grundstrukturen von Kommunikationssystemen analysieren und beschreiben
-
Kommunikation in Rechnernetzen erläutern und am
-
Beispiel des Internet verdeutlichen
-
Datensicherheit unter Berücksichtigung kryptologischer Verfahren erklären und beachten

Algorithmisches Problemlösen
Algorithmische Problemlösungen entwickeln und die Grenzen dieser Methode einschätzen
- Die Bedeutung der algorithmischen Datenverarbeitung einschätzen
- Algorithmische Grundstrukturen beherrschen
- Algorithmen entwickeln und implementieren
- Grenzen der algorithmischen Datenverarbeitung
einschätzen

Informatische Modellierung
Informatische Modelle entwickeln und implementieren
- Zustandsbasierte Modelle zu einfachen Problembereichen entwickeln
- Grundideen und Grundkonzepte der objektorientierten Modellierung erklären
- Objektorientierte Modelle zu einfachen Problembereichen entwickeln und implementieren

Software Entwicklung
Software verantwortungsbewusst, systematisch und kooperativ entwickeln.
- Gütekriterien bei der Entwicklung von Software kennen und beachten
- Software Entwicklungsprozesse systematisch durchführen
- Ein Software Entwicklungs Projekt organisieren

„In der Informatik geht es genauso wenig um Computer,
wie in der Astronomie um Teleskope“
(Edsger W. Dijkstra / Informatiker)
Informatik am LMG
Unterricht
Im weiteren Verlauf des Unterrichts lernen die Schüler/innen, Computer selbständig zu benutzen (Angewandte Informatik), selbst Programme mit objektorientierten Programmiersprachen wie Java zu schreiben oder Webauftritte mit HTML zu erstellen. Der Umgang mit graphischen Programmierumgebungen wie beispielsweise mit LEGO Mindstorms Robotern wird ebenfalls problemorientierten Projekten eingeübt.
Die jährliche Teilnahme am nationalen Informatik-Wettbewerb „Informatik-Biber“ soll das Interesse an Informatik durch spannende Aufgaben, die keine Vorkenntnisse erfordern, wecken. Es zeigt jungen Menschen, wie vielseitig und alltagsrelevant Informatik ist.
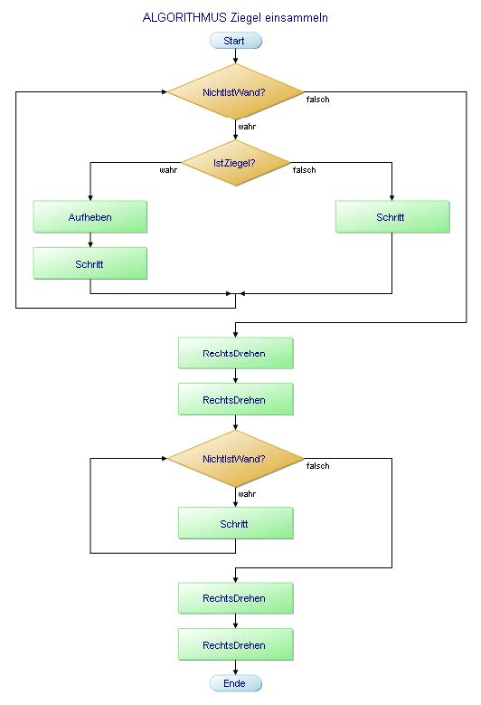
JavaKara Programmieren mit Java

JavaKara führt ein in grundlegenden Konzepte imperativer / prozeduraler Programmiersprachen: von einfachen Funktions Aufrufen über Verzweigungen, Schleifen bis hin zu eigenen Methoden mit Variablen, Parametern und Rückgabewerten.
while (!kara.treeFront()) {
if (kara.onLeaf()) {
kara.removeLeaf();
}
kara.move();
}


Scratch eine visuelle Programmiersprache

Scratch ist eine Programmiersprache, in der Kinder interak tive Medien wie Geschichten, Spiele und Animationen programmieren können. Indem Kinder ihre Ideen umsetzen, lernen sie kreativ zu denken, mit anderen zusammenzuarbeiten und systematisch vorzugehen.
Scratch wurde von der Lifelong Kindergarten Gruppe am Media Lab des MIT geschaffen und wird von ihr gepflegt und ständig weiterentwickelt.

Phase5 ein klassischer HTML Editor
Projektverwaltung, TAG Vervollständigung für HTML Befehle, Syntax Einfärbung zur Verbesserung der Lesbarkeit, HTML Formulare, integrierter Bildbetrachter, Syntax Debugger, Umlaut Konvertierung, Einrückassistent, … Unterstützt gängige Formate wie PHP, Javascript , HTML, VBScript, Java

Informatik Biber ein nationaler Wettbewerb

- Verbindliche Teilnahme für alle Kurse
- Informatik Wettbewerb für Kinder und Jugendliche der
Klassenstufen 5 bis 13. - spannende Aufgaben, die keine Vorkenntnisse erfordern.
- zeigt jungen Menschen, wie vielseitig und alltagsrelevant
Informatik ist. - setzt sich für mehr Informatikunterricht in der Schule ein.
LEGO Mindstroms NXT 2.0 und EV3

Ein programmierbarer Roboterbausatz mit Motoren, Sensoren, den Brick, Kabel, Fernbedienung und TECHNIC Teile. Damit können Roboter gebaut werden, die laufen, sprechen, sich bewegen und und und …